继上次苏州二手房限售5改3后
就在刚刚,常熟市又出购房新政!
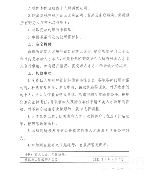
全日制本科及以上、中级及以上职称技术人才
技师及以上高技能人才
买房就有补贴!补贴总购房价的1%!(不含税)
这也是苏州首个给予现金补贴的地方
今天中午
常熟市新市民事务中心(常熟市外来人员服务管理办公室)
发布《常熟市人才购房补贴实施细则》

全文如下


重点如下:
1.常熟境内的首套。一手二手都可以。
2.要求不高,本科、技师以上高技能人才就可以。
3.补贴还不少,房价的1%。
苏州今年的楼市政策真的是花样百出
先是4月11日的限售放松:
苏州二手房限售5年改3年

限购放松:
非苏州户口购房由3年内
连续满24个月改为累计24个月

现如今常熟又打头来了个人才购房新政
目前苏州其他各区市暂无动静
更多资讯扫一扫关注微信公众号

琴颂雅院(琴湖小镇二期住宅)琴湖片区24500元/m²
常熟金茂智慧科学城(悦湖雅苑一区)东南开发区16500元/m²
琴鸣雅院(琴湖小镇一期住宅)文化片区27700元/m²
保利·首开云璟花园城铁片区19700元/m²
时光小镇(溪语雅园)沙家浜14100元/m²
青藤雅苑(华发未来城)城铁片区16900元/m²
林溪源筑古里15000元/m²
金兰雅苑城铁片区19600元/m²
同心璟苑城北高新园16000元/m²
常熟万达广场周边10000元/m²